Freeform Surfaces
Break symmetry with high-order polynomial surfaces for complex beam shaping.
Introduction
This tutorial demonstrates how freeform surfaces can be modeled in Optiland. Several freeform types are supported, including polynomial and Chebyshev surfaces.
In this tutorial, we will design a unique singlet lens with the following properties:
- rays from on-axis field point intersect the image plane at y=3mm
- RMS spot size is minimized
This is rather unique (and perhaps not all that useful), as rays from the on-axis field point in a standard lens are generally centered on the optical axis.
Core concepts used
Step-by-step build
Import Libraries
import numpy as np
from optiland import analysis, optic, optimizationDefine Freeform Polynomial Lens Class
Preparation:
We start by defining a freeform lens class, which has a freeform as its first surface.
The freeform surface is defined as:
where
-
and are the local surface coordinates
-
-
is the radius of curvature
-
is the conic constant
-
is the polynomial coefficient for indices
pythonclass Freeform(optic.Optic): def __init__(self): super().__init__() # add surfaces self.add_surface(index=0, radius=np.inf, thickness=np.inf) # ======== Add polynomial freeform here ===================================== self.add_surface( index=1, radius=100, thickness=5, surface_type="polynomial", # <-- surface_type='polynomial' is_stop=True, material="SF11", coefficients=[], ) # =========================================================================== self.add_surface(index=2, thickness=100) self.add_surface(index=3) # add aperture self.set_aperture(aperture_type="EPD", value=25) # add field self.set_field_type(field_type="angle") self.add_field(y=0) # add wavelength self.add_wavelength(value=0.55, is_primary=True)
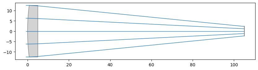
Draw the Starting-Point Lens
We simply need to specify the surface type as 'polynomial' to make the first surface a freeform. Note that we did not pass coefficients to the surface, which implies all coefficients will be zero.
Let's generate and view the starting point lens, which will simply be spherical, as the freeform coefficients are all zero.
lens = Freeform()
lens.draw(num_rays=5)
Set Up Optimization Operands
We now define the optimization problem. Let's start with the two operands: 1) RMS spot size and 2) real ray y-intercept.
problem = optimization.OptimizationProblem()
# RMS spot size operand
input_data = {
"optic": lens,
"surface_number": -1,
"Hx": 0,
"Hy": 0,
"wavelength": 0.55,
"num_rays": 5,
}
problem.add_operand(
operand_type="rms_spot_size",
target=0,
weight=1,
input_data=input_data,
)
# Real y-intercept operand
input_data = {
"optic": lens,
"surface_number": -1,
"Hx": 0,
"Hy": 0,
"Px": 0,
"Py": 0,
"wavelength": 0.55,
}
problem.add_operand(
operand_type="real_y_intercept",
target=3,
weight=1,
input_data=input_data,
) # <-- target=3Add Polynomial Coefficients as Variables
We will include the first 9 polynomial coefficients of our surface as variables. We will not add bounds for the coefficients.
for i in range(3):
for j in range(3):
problem.add_variable(
lens,
"polynomial_coeff",
surface_number=1,
coeff_index=(i, j),
)
problem.info()Run the Optimizer
Let's optimize and observe the merit function improvement.
optimizer = optimization.OptimizerGeneric(problem)
res = optimizer.optimize(tol=1e-9)Inspect Post-Optimization Merit Function
problem.info()Draw the Optimized Freeform Lens
Finally, we plot the lens and view a spot diagram.
lens.draw(num_rays=5)
View the Spot Diagram
spot = analysis.SpotDiagram(lens)
spot.view()
Show full code listing
import numpy as np
from optiland import analysis, optic, optimization
class Freeform(optic.Optic):
def __init__(self):
super().__init__()
# add surfaces
self.add_surface(index=0, radius=np.inf, thickness=np.inf)
# ======== Add polynomial freeform here =====================================
self.add_surface(
index=1,
radius=100,
thickness=5,
surface_type="polynomial", # <-- surface_type='polynomial'
is_stop=True,
material="SF11",
coefficients=[],
)
# ===========================================================================
self.add_surface(index=2, thickness=100)
self.add_surface(index=3)
# add aperture
self.set_aperture(aperture_type="EPD", value=25)
# add field
self.set_field_type(field_type="angle")
self.add_field(y=0)
# add wavelength
self.add_wavelength(value=0.55, is_primary=True)
lens = Freeform()
lens.draw(num_rays=5)
problem = optimization.OptimizationProblem()
# RMS spot size operand
input_data = {
"optic": lens,
"surface_number": -1,
"Hx": 0,
"Hy": 0,
"wavelength": 0.55,
"num_rays": 5,
}
problem.add_operand(
operand_type="rms_spot_size",
target=0,
weight=1,
input_data=input_data,
)
# Real y-intercept operand
input_data = {
"optic": lens,
"surface_number": -1,
"Hx": 0,
"Hy": 0,
"Px": 0,
"Py": 0,
"wavelength": 0.55,
}
problem.add_operand(
operand_type="real_y_intercept",
target=3,
weight=1,
input_data=input_data,
) # <-- target=3
for i in range(3):
for j in range(3):
problem.add_variable(
lens,
"polynomial_coeff",
surface_number=1,
coeff_index=(i, j),
)
problem.info()
optimizer = optimization.OptimizerGeneric(problem)
res = optimizer.optimize(tol=1e-9)
problem.info()
lens.draw(num_rays=5)
spot = analysis.SpotDiagram(lens)
spot.view()Conclusions
We clearly see that the front surface of our lens appears to be tilted, which forces the on-axis rays to intercept the image plane near y=3mm.
Conclusions:
- We introduced freeform surfaces in Optiland.
- We optimized a singlet lens for minimal spot size and for an off-axis real ray intercept point.
- Additional freeform surfaces are available and can be found in the optiland.geometries module or the documentation.
Next tutorials
Original notebook: Tutorial_7c_Freeform_Surfaces.ipynb on GitHub · ReadTheDocs